【摘要】福建省邵武七中2019屆高三地理上學(xué)期期中試題及答案!如需要了解更多的高考信息可關(guān)注閩州教育高考資訊專欄。









成人高考報名中……
閩州教育溫馨提示:同學(xué)們要想考得高分,就要好好復(fù)習(xí)學(xué)過的知識,鞏固知識點,如同學(xué)們有知識上的難題,可咨詢閩州教育,我們有專業(yè)的老師為您解答。
報名電話:185-5928-9775(微信號) 林老師
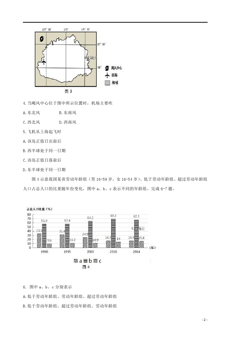
185-5969-5373(微信號) 羅老師
報名地址:閩州教育學(xué)歷教育學(xué)習(xí)中心
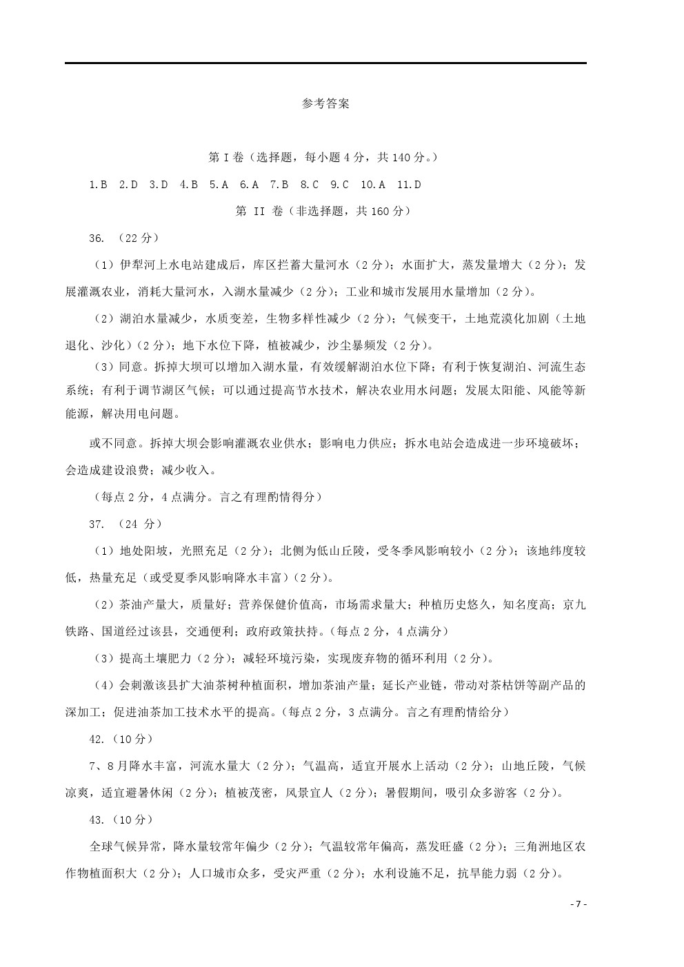
招生網(wǎng)址:m.nhanhay.cn